For Sub-recipients (SRs) selected through a competitive procurement process, the UNDP Country Office (CO) should submit the draft SR Agreement and accompanying documents to the appropriate UNDP procurement committee (the Contract, Asset and Procurement (CAP) Committee, Regional Advisory Committee on Procurement (RACP) or the Advisory Committee on Procurement (ACP) for review. The different levels of UNDP procurement committees review actions on the basis of the total value of commitments in the engagement. There are model SR agreements for use with SRs in Global Fund programmes, agreed on with the Global Fund. Any substantive departures from these model SR agreements should be approved by the UNDP Global Fund Partnership and Health Systems Team (GFPHST) for programmatic issues and by the Office of Legal Services (OLS) for legal issues.
Practice
Pointer
If the proposed commitment is below $50,000, the Resident Representative (RR) or a delegate of the RR reviews and approves the SR agreement, and no further committee review is necessary. If the commitment is between $50,000 and up to the Delegated Procurement Authority (DPA), the SR agreement is reviewed by the local CAP. If it is between the DPA and up to $2 million, the engagement is reviewed by the RACP; and if it is above $2 million, it is reviewed by the HQ ACP. For direct contracting, the CAP review is mandatory for the range $50,000 and up to 50 percent of the DPA. Any amounts between 50 percent of the DPA and $2 million are reviewed by the RACP.
When providing the SR agreement for approval, the UNDP CO should include comments from the chairperson of the committee one level below the reviewing committee.14
CAP Committees are established by the RR in each UNDP CO to provide written advice to the RR on engagement processes. The policies covering CAP Committees are detailed in the POPP.
Once the UNDP procurement committee has reviewed and recommended the SR agreement for approval to the RR, the Regional Chief Procurement Officer or the Chief Procurement Officer, may approve the SR agreement. If the UNDP procurement committee does not recommend the SR agreement for approval, the UNDP CO is required to restart the procurement process, provided the RR, Regional Chief Procurement Officer and Chief Procurement Officer agree with this recommendation.
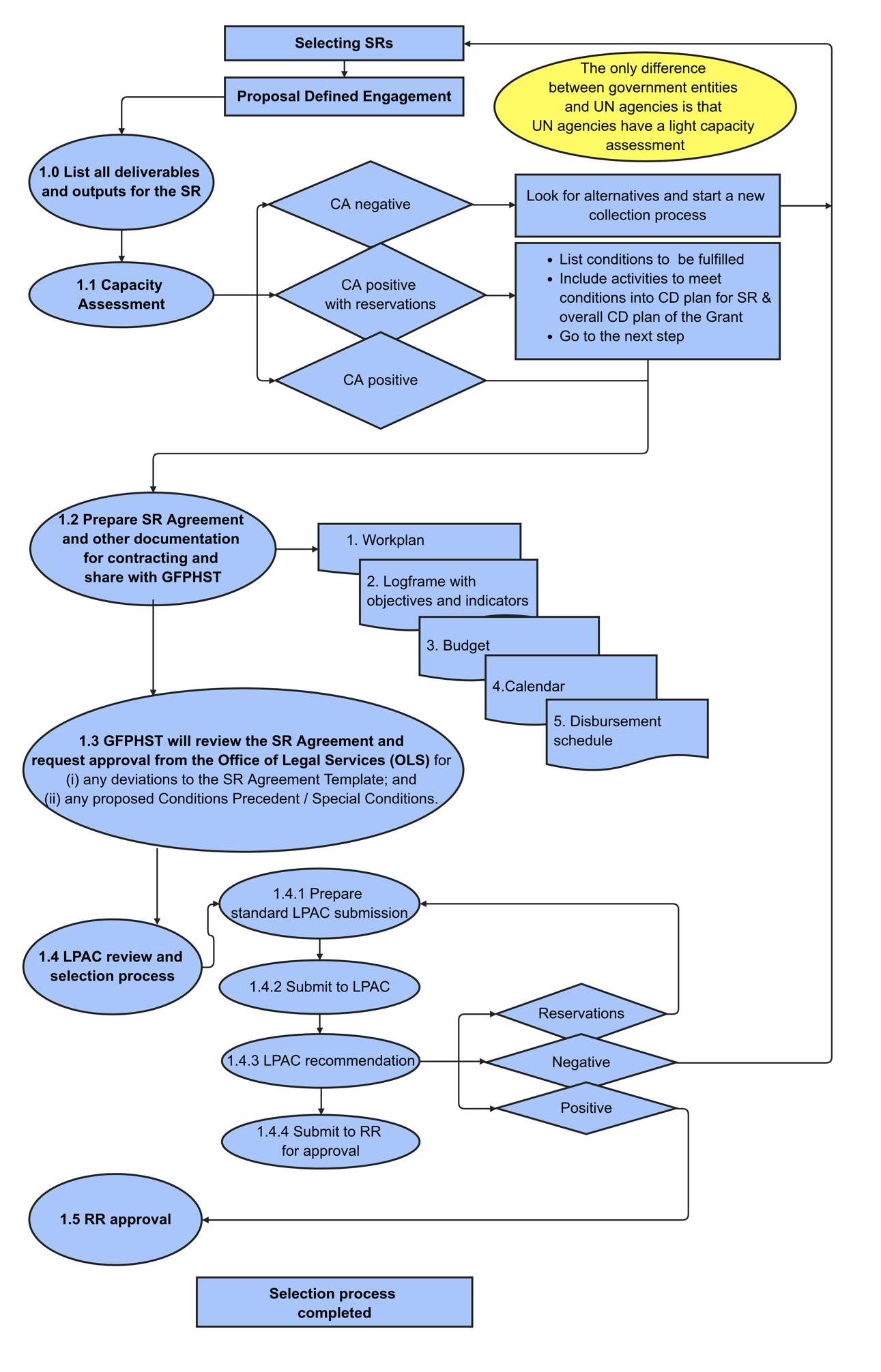
The Local Project Appraisal Committee (LPAC), CAP, RACP or ACP may direct the UNDP CO to negotiate some of the terms of the SR agreement with the SR. If the SR agreement is modified, it should be resubmitted to the same committee for approval (please see process in Figures 1 and 2).
Figure 1. Selecting Government, CSOs and UN Agencies by Proposal Defined Engagement

Functional Area: Sub-recipient Management Project Stage: PR Start-up Author: UNDP Language: English Type: Policies, Procedures and guidance Topic: Managing sub-recipients Resource File Format: Link Resource Accessibility: Publicly accessible